人文学院 人文学院 人文学院 人文学院

科研动态 | 因土而异,因肥而丰:国科大环境考古团队在粟黍作物实验考古研究领域取得新进展

  • 图文:欧阳辉勇 审核:尚雪
  • 创建时间: 2025-11-30
  • 862

        农田管理是农业演化发展的重要环节。农学领域研究显示,施肥等专门化措施可以有效改善土壤有机质含量、微生物活性、团粒结构等,然而,相较这些肉眼难以直接观察到的变化,古人如何认识到施肥对土壤肥力的影响而进行土地的专门化管理?早期农田管理出现的时间、方式和策略如何?这些问题对于揭示早期农业演化历程及其对文化文明的影响等有着重要意义。

        黄土高原是我国本土粟黍作物持续演化和发展的关键区域,黄土堆积贫氮贫有机质等特征,意味着保持土壤生产力是早期粟作农业可持续发展面临的重要问题,评估粟黍的专门化管理成为认识和理解早期农田管理方式及影响的突破口。

        既有研究揭示出δ15N值是指示粟黍施肥的有效指标,然而在复杂的植物-土壤氮循环中,我国多样的土壤类型与不同土壤在属性方面的较大差异,使得有必要就不同土壤特征对粟黍同位素组成的影响作进一步评估。另一方面,不同粪种及使用强度作为资源管理模式的反映,C3麦类作物的研究已揭示出其对种子氮同位素的差异化影响,对C4粟黍而言,炭化粟黍的高氮值常被认为是用猪粪施肥的结果,然已有实验考古工作少见使用猪粪,猪粪肥在粟作农业中关键作用及适用于粟黍作物施肥效应的δ15N值解释框架的建立,仍有待大田实验提供坚实依据。


本次研究的三个农田实验地点

        近日,中国科学院大学人文学院考古学与人类学系尚雪副教授团队与中国科学院古脊椎动物与古人类研究所、复旦大学科技考古研究院和陕西省生物农业研究所的相关学者合作,在科技考古领域权威期刊Journal of Archaeological Science: Reports发表题为“Experimental archaeological study of foxtail and broomcorn millet: Exploring past manuring effects on isotopes and agronomic traits”的论文。文章聚焦土地管理与粟黍作物农艺性状、产量和同位素组成的关系,选择黄土高原3个地点(陕西榆林的撂荒地、陕西西安与山西长治的农田)系统开展粟黍作物的多地点对比实验,建立起适用于粟黍作物施肥效应的δ15N值解释框架,为探讨农田管理尤其为实证猪粪肥田对粟作农业的影响提供了科学依据,为区域间同位素数据的分析对比及古代农田管理过程和策略研究提供了重要参考。

01)多地点实验考古:实验设计与采样

        种植实验于2023年的同一个生长季在榆林撂荒地以及西安、长治的农田同步展开,西安和长治地点土壤在质地、结构等特征属性上存在明显差异。在榆林地点播种粟黍种子后不进行任何人为管理,最终仅粟存活;西安与长治两地农田实验设计完全相同,每种作物均设置猪、牛、羊3个粪种,每一粪种设置3个施肥梯度,并设置不施肥、施复合肥作为对照,即共11个处理,每个处理设置4个重复。作物成熟后采集样品进行了农艺性状、氮稳定同位素及土壤无机氮等要素的测试,共计获取2121份样品数据。

西安与长治地点实验布局示意

02)农艺性状:土地要素管理与猪粪的突出作用

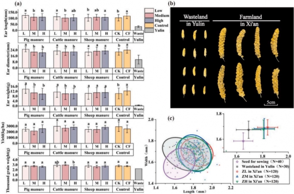
        农艺性状方面的结果显示,同样的种子,将其播种在榆林荒地,成熟粟在穗长、穗粗、穗重、粒径、产量等多项农艺性状指标上均表现为较低水平;而将其播种在西安农田中,成熟粟在各项指标上得到显著优化,穗重平均达到榆林粟的14~20倍,穗长达到3~4倍,穗粗达到2倍左右,千粒重最高提升达到33%,种子粒径也得到全面且显著的提升。土地要素的长期管理带来了作物穗长、穗粗、穗重成倍甚至十几倍的增长,千粒重得到明显提升,表现出更饱满的穗形与更大更偏细长的籽粒特征,这无疑有利于农田的利用和持续发展,推动早期农田管理的出现。

        同样值得注意的是,猪粪处理下粟的多项指标表现出了相较其他粪种与施用强度的更高值,反映出其对农艺性状更为出色的改变,意味着对长期以猪为主要家畜饲养的粟作人群而言,猪粪这一粪种为农业的发展提供了得天独厚的优势。猪粪作为一种肥效长久的农家肥,不仅在提高土壤养分、酶活性及微生物群落多样性等方面表现出良好效果,而且能够为粟作先民带来突出的可见效益,仅需较低程度的施肥便可获得较优的农艺性状和作物产量,无疑在潜移默化中推动猪粪与粟作农业更为密切的结合,为新石器时代晚期中国北方粟作农业在不同环境中的扩张提供着至为关键的助力。

榆林与西安地点农艺指标结果。a)穗长、穗粗、穗重、产量、千粒重数据;b)榆林与西安地点粟穗对比;c)粒径数据

03)氮稳定同位素:土壤特征对同位素数据解读的基础性意义

        氮稳定同位素方面的结果显示,相同的种子分别播种于西安与长治的农田中,相同处理下长治所得种子氮值较西安平均高出约0.9‰,对应的,长治地点的土壤氮值也系统性较西安地点高出约0.8‰。这反映出粟黍作物的氮稳定同位素值与其所生长的土壤环境的密切关系,意味着不仅在大的空间大的空间尺度内,植物氮同位素值与土壤氮值正相关,即使在较小空间范围内,不同土壤类型中土壤微小但系统性的差异,对粟黍作物的氮值也有着显著影响。土壤的情况在进行施肥实践与古食谱的区域间尤其是遗址间对比时需要谨慎对待,如不同地点炭化粟黍氮稳定同位素显著但较小的差异,可能并非反映农田管理上的水平高低,而源于土壤基础上的差异,也意味着粟黍施肥效应的δ15N值解释框架的建立应基于多地点实验数据的综合分析。

榆林、西安、长治地点种子与土壤的氮稳定同位素数据

04)粟黍实验考古工作综合:粟黍施肥效应的δ15N值解释框架

        本研究综合了目前已经开展的粟黍实验考古工作,北方黄土区粟黍农田实验数据显示,粪肥处理下种子δ15N均值约为4.5‰±1.4‰(n=265),其中直接受到粪肥影响的δ15N数据绝大多数(88%)在3‰以上;而考虑到施肥的残留效应,受粪肥影响的粟黍数据99%在2‰以上,2‰前后数据频数急剧变化。在此基础上考虑到基本不受施肥影响的粟黍δ¹⁵N值应处于较低水平,更高δ¹⁵N值可能对应更多粪肥投入,且在农田环境下粪肥供给的增加与粟黍δ¹⁵N值并不总呈正相关变化。本研究指出可以将粟黍作物种子2‰和3‰的δ15N值作为粟黍作物施肥效应的解读框架,低于2‰指示基本不受施肥影响,高于3‰意味着具有较高的施肥可能性。

        此外,本研究还揭示出粟和黍两种C4亚型的δ15N值差异,长治与西安地点均表现出相同处理下黍种子δ¹⁵N值显著高于粟种子值,并从土壤硝态氮与铵态氮的角度对粟黍作物的氮素吸收过程进行了讨论,进一步强调了从机制层面深入理解作物氮值对土壤特征及施肥响应的现代过程的必要性。

基于多地点数据建立的粟黍δ15N值解释框架

        综上所述,本研究聚焦古代粟黍作物的施肥效应及影响开展多地点实验考古研究,主要得出以下结论:

        1,相较无管理条件下生长的粟,施肥等土壤管理方式促使粟类作物的农艺指标呈数倍甚至十几倍的提升,成为早期农田管理出现和持续性存在和发展的驱动力,粟类作物农艺性状对猪粪更为高效的响应为实证猪粪肥田在早期粟作发展中的作用提供了科学依据。

        2,粟黍作物的稳定氮同位素值与其所生长的土壤环境关系密切,在较小空间范围内,不同土壤类型中土壤微小但系统性的差异,对粟黍作物的氮值有着显著影响。

        3,基于多地点的综合分析与对比,可以将粟黍作物种子2‰和3‰的δ15N值作为粟黍作物施肥效应的解读框架,低于2‰指示基本不受施肥影响,高于3‰意味着具有较高的施肥可能性。

        中国科学院大学人文学院考古学与人类学系博士研究生欧阳辉勇与尚雪副教授为论文共同第一作者,尚雪副教授与复旦大学科技考古研究院胡耀武教授、中国科学院古脊椎动物与古人类研究所李小强研究员为共同通讯作者,合作者包括陕西省生物农业研究所冯志珍助理研究员、中国科学院古脊椎动物与古人类研究所刘俊池高级工程师。该研究得到国家自然科学基金项目(No.42277441)、国家社科基金项目(No.21BKG040)和中央高校基本科研业务费专项资金(No.E2ET0910X2)共同资助。

        原文链接:https://doi.org/10.1016/j.jasrep.2025.105511

        中国科学院大学人文学院尚雪副教授课题组长期从事环境考古与农业考古的研究阐释工作,综合利用多种方法解读古代农业活动与环境、社会演化之间的关系,深入挖掘中国古代先民的生存智慧,致力于“挖掘中华五千年文明中的精华,弘扬优秀传统文化”、“展示中华民族的独特精神标识,更好构筑中国精神、中国价值、中国力量”